福建高速养护网 - 好博在线登录官网
网站首页
公司概况
公司简介
公众出行指南
好博在线登录官网
全部
公司新闻
企业文化
通知公告
政策法规
人力资源
经营管理
全部
招标采购
政策法规
党建之窗
网站首页
好博在线登录官网
好博(中国)
招标采购
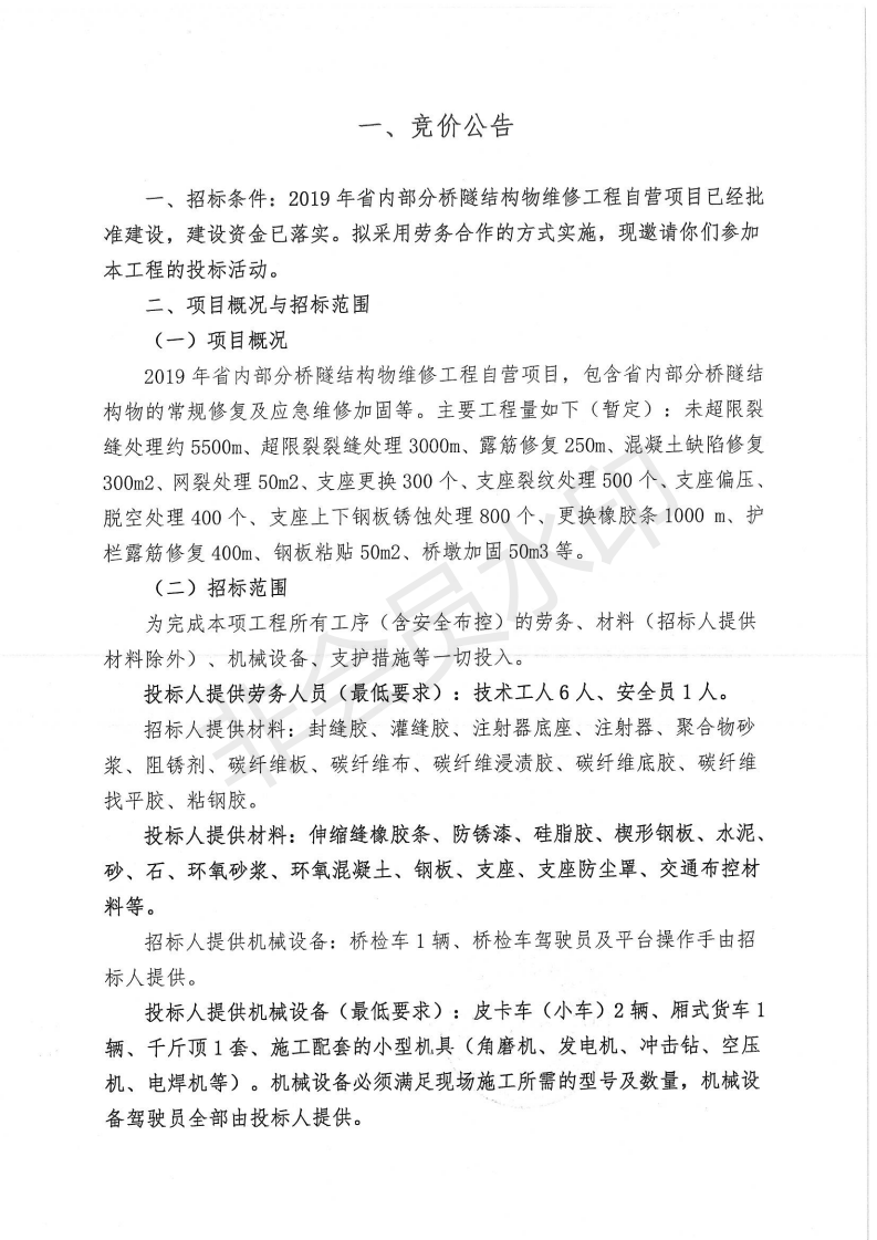
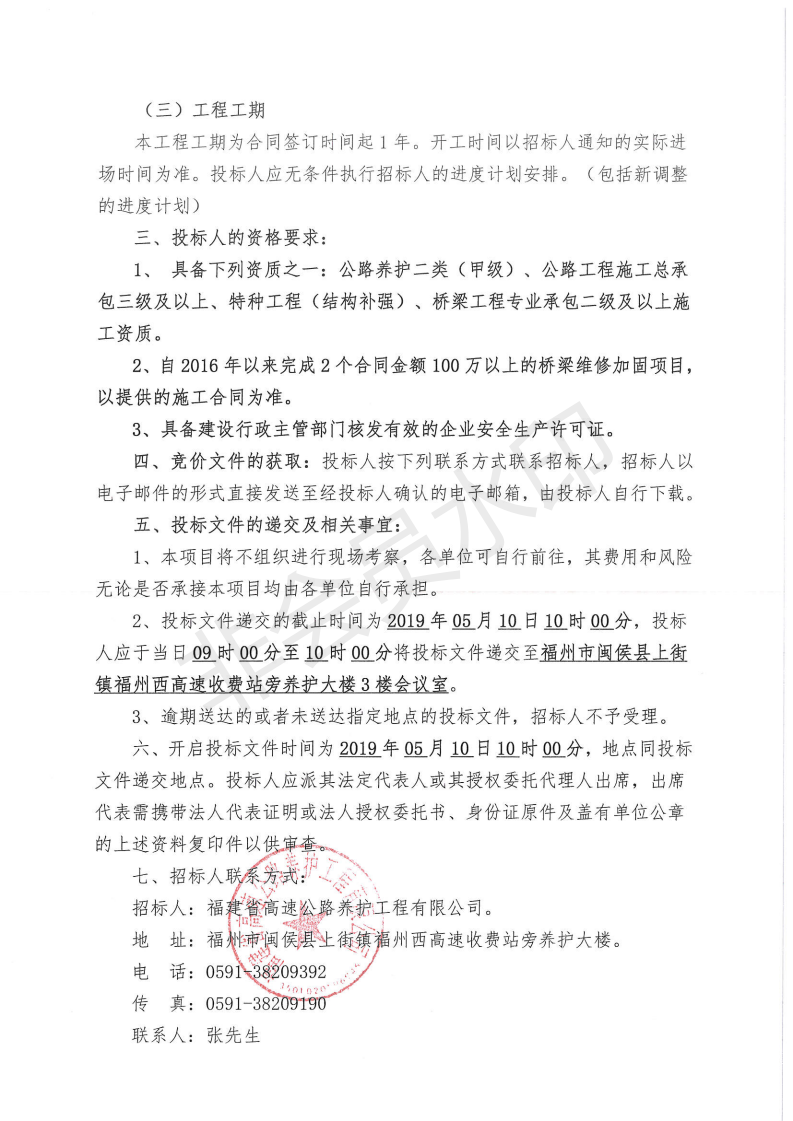
2019年省内部分桥隧结构物维修工程自营项目劳务合作队伍选择(招标编号: 2019-QS-LW- ...
2019-05-06 14:00:21
tttmi
119
上一篇
: 公司团委组织开展“建功新时代 养护青年当先锋” 庆五一 迎五四系列团日活动
下一篇
: 福建中驰交通工程有限公司 2020年工程施工协作单位入库公告
公司概况
公司简介
公众出行指南
好博在线登录官网
公司新闻
企业文化
通知公告
政策法规
人力资源
经营管理
招标采购
政策法规
联系我们
友情链接:
福建省高速公路集团有限公司
美橙云
米揣建站
华亿官方
|
乐动网页版登录入口
|
星空体育体育官方网站
|
亚新彩票官网
|
华亿国际在线登录
|
千亿首页
|
开云电子(中国)有限公司官网
|
星空网页版·官方站在线登入
|
乐鱼平台
|