福建高速养护网 - 好博在线登录官网
网站首页
公司概况
公司简介
公众出行指南
好博在线登录官网
全部
公司新闻
企业文化
通知公告
政策法规
人力资源
经营管理
全部
招标采购
政策法规
党建之窗
网站首页
好博在线登录官网
好博(中国)
招标采购
2018年微表处沥青混合料用材料采购公告
2018-07-04 11:26:29
tttmi
71
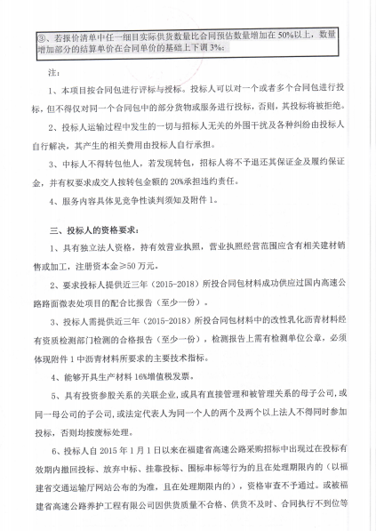
竞争性谈判采购文件下载:
微表处沥青混合料用材料竞争性谈判采购文件.zip
上一篇
: 2018年省内高速公路路面微表处工程专业分包队伍选择(招标编号:2018-LM-ZY-001)
下一篇
: 2018年南屿基地混合料拌和劳务合作项目(2018-JD-LW-001)
公司概况
公司简介
公众出行指南
好博在线登录官网
公司新闻
企业文化
通知公告
政策法规
人力资源
经营管理
招标采购
政策法规
联系我们
友情链接:
福建省高速公路集团有限公司
美橙云
米揣建站
华亿官方
|
乐动网页版登录入口
|
星空体育体育官方网站
|
亚新彩票官网
|
华亿国际在线登录
|
千亿首页
|
开云电子(中国)有限公司官网
|
星空网页版·官方站在线登入
|
乐鱼平台
|